Best Forward And Reverse Motor Starter Thermistor Relay Wiring Diagram

Forward Reverse Motor Control Diagram Reversing Contactors Youtube Reverse Youtube Videos Tutorial
Forward Reverse Motor Control Diagram Reversing Contactors Youtube Reverse Youtube Videos Tutorial

Forward and reverse operation of motor can be obtained by interchanging any two of its three terminals. It is designed to safely start and stop a motor and provide overload protection. In short this the complete guide of forward reverse starter wiring and installation. They are not self starting motor because of they do not have rotating magnetic field such as three phase induction motors. Assortment of single phase motor wiring diagram forward reverse. Normally for starting of single phase motor we use capacitors. A physical barrier that is pushed into the path of one coil s armature by the movement of the adjacent coil in a forward reversing motor starter. Power circuit diagram and c. These forward and reverse starters are dol type and not used above the 05 hp motors. Press on push button f on the forward contactor coil gets supply through phase r off push button r2 forward contactor coil on push button f phase y.

Assortment of single phase motor wiring diagram forward reverse.

A device that controls the flow of electrical power to a motor. Assortment of single phase motor wiring diagram forward reverse. As the name defines forward reverse starter is used to run the motor in both sides forward and reverse. I showed the 3 poles mccb circuit breaker 2 magnetic contactors normally open normally close push button switch thermal overload relay 3 phase 4 wire system supply 3 phase motor with connection trip indicator light etc. Single phase motor wiring diagram forward reverse single phase motor reverse and forward connection with capacitor wiring diagram. Concept of reversing the direction of 3 phase induction motor.


As the name defines forward reverse starter is used to run the motor in both sides forward and reverse. Single phase motor wiring diagram forward reverse single phase motor reverse and forward connection with capacitor wiring diagram. A physical barrier that is pushed into the path of one coil s armature by the movement of the adjacent coil in a forward reversing motor starter. Full description of dol starter for forward and reverse operation. Normally for starting of single phase motor we use capacitors. I showed the 3 poles mccb circuit breaker 2 magnetic contactors normally open normally close push button switch thermal overload relay 3 phase 4 wire system supply 3 phase motor with connection trip indicator light etc. These forward and reverse starters are dol type and not used above the 05 hp motors. In the circuit both the forward reverse contactor interlocked in a way that only one contactor should be in closed condition while the other is in open condition. Assortment of single phase motor wiring diagram forward reverse. Forward reverse motor.


Full description of dol starter for forward and reverse operation. It is designed to safely start and stop a motor and provide overload protection. Concept of reversing the direction of 3 phase induction motor. Click on the image to enlarge and then save it to your computer. The main power supply would be directly connected with the main winding and capacitor is connected in series with the auxiliary winding and supply phase. Single phase motor consists of two winding such as main winding and auxiliary winding. Normally for starting of single phase motor we use capacitors. They are not self starting motor because of they do not have rotating magnetic field such as three phase induction motors. Forward reverse motor. The forward contactor coil energized and three phase induction motor runs in the forward direction.


Normally for starting of single phase motor we use capacitors. Forward and reverse operation of motor can be obtained by interchanging any two of its three terminals. A device that controls the flow of electrical power to a motor. I showed the 3 poles mccb circuit breaker 2 magnetic contactors normally open normally close push button switch thermal overload relay 3 phase 4 wire system supply 3 phase motor with connection trip indicator light etc. These forward and reverse starters are dol type and not used above the 05 hp motors. Press on push button f on the forward contactor coil gets supply through phase r off push button r2 forward contactor coil on push button f phase y. As the name defines forward reverse starter is used to run the motor in both sides forward and reverse. In the circuit both the forward reverse contactor interlocked in a way that only one contactor should be in closed condition while the other is in open condition. A physical barrier that is pushed into the path of one coil s armature by the movement of the adjacent coil in a forward reversing motor starter. They are not self starting motor because of they do not have rotating magnetic field such as three phase induction motors.


Assortment of single phase motor wiring diagram forward reverse. Single phase motor wiring diagram forward reverse single phase motor reverse and forward connection with capacitor wiring diagram. The main power supply would be directly connected with the main winding and capacitor is connected in series with the auxiliary winding and supply phase. They are not self starting motor because of they do not have rotating magnetic field such as three phase induction motors. Forward and reverse operation of motor can be obtained by interchanging any two of its three terminals. As the name defines forward reverse starter is used to run the motor in both sides forward and reverse. These forward and reverse starters are dol type and not used above the 05 hp motors. In the 3 phase motor forward reverse starter wiring diagram. A device that controls the flow of electrical power to a motor. Forward reverse of single phase induction motor.


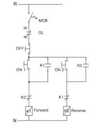
Assortment of single phase motor wiring diagram forward reverse. Forward and reverse operation of motor can be obtained by interchanging any two of its three terminals. The forward contactor coil energized and three phase induction motor runs in the forward direction. Forward reverse motor. In short this the complete guide of forward reverse starter wiring and installation. A device that controls the flow of electrical power to a motor. Press on push button f on the forward contactor coil gets supply through phase r off push button r2 forward contactor coil on push button f phase y. Power circuit diagram and c. In the 3 phase motor forward reverse starter wiring diagram. The figure given below shows the control and power diagram of forward and reverse starter diagram.